Bijlage bij LCI-richtlijn Rabiës

Deze bijlage beschrijft uitzonderingen op het pre- en postexpositieprofylaxebeleid zoals beschreven in de LCI Landelijke Coördinatie Infectieziektebestrijding (Landelijke Coördinatie Infectieziektebestrijding )-richtlijn Rabiës. Deze uitzonderingen betreffen de volgende groepen: 

Voor de risicobeoordeling en het profylaxebeleid bij immuuncompetente personen, zie de hoofdstukken Maatregelen en Postexpositieprofylaxe van de LCI-richtlijn Rabiës.

Postexpositieprofylaxe bij immuungecompromitteerde personen

Voor immuungecompromitteerde personen wordt geadviseerd om te behandelen volgens het (aangepast) Essenschema met in totaal vijf vaccinatiemomenten (zie onderstaande tabel). Een reeds ingezet Zagrebschema of verkort ID-schema dient bij immuungecompromitteerde personen dus te worden omgezet naar een Essenschema (zie tabel Postexpositieprofylaxe omzetten naar Essenschema bij immuungecompromitteerde personen). LCI Landelijke Coördinatie Infectieziektebestrijding (Landelijke Coördinatie Infectieziektebestrijding ) volgt met dit advies de SAGE-werkgroep van de WHO World Health Organization (World Health Organization ) voor rabiëspostexpositiebehandeling (WHO 2018).

Tabel. Postexpositieprofylaxe immuungecompromitteerde personen
[1]    Voor immuungecompromitteerden betekent volledig gevaccineerd: een primaire vaccinatieserie gehad bestaande uit tenminste drie vaccinaties met een interval van minimaal 7 dagen en maximaal 1 jaar. Indien de persoon tijdens de immuuncompetente periode gevaccineerd is, volstaan tenminste twee vaccinaties met een interval van minimaal 7 dagen en maximaal 1 jaar.
[2]    Bij een onbetrouwbare anamnese wordt altijd tot behandeling overgegaan. Bij kinderen jonger dan 15 jaar wordt een eigen anamnese als onbetrouwbaar beschouwd, tenzij er betrouwbare informatie van ouders of verzorgers beschikbaar is. Indien de anamnese onbetrouwbaar is en de wond niet door de arts kan worden beoordeeld wordt die geindiceerd als een type II of III. 
[3]    Als MARIG menselijke anti rabies immunoglobulinen (menselijke anti rabies immunoglobulinen ) niet op dezelfde dag als de eerste vaccinatie (dag 0) is gegeven, dan dient dit alsnog binnen 7 dagen (tot en met dag 7) na de eerste vaccinatie te gebeuren (ongeacht of er binnen deze 7 dagen één of meer vaccinaties zijn gegeven). Toediening van MARIG na deze termijn kan interfereren met de antistofproductie na vaccinatie.
[4]    Bij immuungecompromitteerde personen kan titerbepaling in sommige gevallen worden overwogen. De bepaling wordt uitgevoerd door de afdeling Viroscience van het Erasmus MC Medisch Centrum (Medisch Centrum ) in Rotterdam in overleg met de dienstdoende viroloog. De gebruikte test is de fluorescent antibody virus neutralisation (FAVN-test) (zie verder bij Diagnostiek in de LCI-richtlijn Rabiës). Overleg de indicatie met de behandelaar.
Volledig gevaccineerd?[1]Vroegere vaccinaties tijdens immuuncompetente periodeVaccinatieschema (dagen)
Type I-verwondingBij een betrouwbare anamnese geen behandeling[2]
Type II-verwondingJaJa

Dag 0 en 3 (twee vaccinaties) 
+ MARIG op dag 0[3]

Evt. titer bepalen[4]

Nee

Dag 0, 3, 7, 14 en 28 (vijf vaccinaties) 
+ MARIG op dag 0[3]

Evt. titer bepalen[4]

NeeMaakt niet uitDag 0, 3, 7, 14 en 28 (vijf vaccinaties) 
+ MARIG op dag 0[3]
Type III-verwondingJaJa

Dag 0 en 3 (twee vaccinaties) 
+ MARIG op dag 0[3] 

Evt. titer bepalen[4]

Nee

Dag 0, 3, 7, 14 en 28 (vijf vaccinaties) 
+ MARIG op dag 0[3]

Evt. titer bepalen[4]

NeeMaakt niet uitDag 0, 3, 7, 14 en 28 (vijf vaccinaties) 
+ MARIG op dag 0[3]

Indien bij immuungecompromitteerden reeds gestart is met het Zagrebschema is het advies om deze om te zetten naar het Essenschema met vijf vaccinatiemomenten (dag 0, 3, 7, 14 en 28) volgens onderstaande tabel.

Tabel. Postexpositieprofylaxe na een type II- en type III-verwonding (+ RIG) omzetten naar Essenschema bij immuungecompromitteerde personen. 
Vaccinatie-
moment
Reeds gegeven vaccinaties volgens ZagrebschemaVervolg vaccinatieschema
1e vaccinatie-
moment
Dag 0 (2x) De eerste twee vaccinaties op dag 0 van het Zagrebschema gelden als de eerste vaccinatie op dag 0 volgens het van Essenschema. Vaccinatie voortzetten volgens het Essenschema met intervallen van 3, 7, 14 en 28 dagen na de eerste vaccinatie.
2e vaccinatie-
moment
Dag 0 (2x) en dag 7De vaccinatie op dag 7 volgens het Zagrebschema geldt als de tweede vaccinatie op dag 3 volgens het Essenschema. Vaccinatie voortzetten volgens het Essenschema met drie vaccinaties met intervallen van 4 dagen na het tweede vaccinatiemoment, 7 en 21 dagen na het nieuwe derde vaccinatiemoment.
3e vaccinatie-
moment
Dag 0 (2x), dag 7 en dag 21 De vaccinatie op dag 21 volgens het Zagrebschema geldt als de derde vaccinatie op dag 7 volgens het Essenschema. Vaccinatie voortzetten volgens het Essenschema met twee vaccinaties met interval van 7 en 21 dagen na het derde vaccinatiemoment.

Postexpositieprofylaxe bij personen met hiv

  • Personen met hiv met een CD4-aantal ≥500 cellen/μL op ART antiretrovirale therapie (antiretrovirale therapie ) dienen als immuuncompetent te worden beschouwd en volgens de daarvoor vigerende PEP postexpositieprofylaxe (postexpositieprofylaxe )-schema’s te worden gevaccineerd. In geval van een detecteerbare virale load wordt overleg met de hiv-behandelaar aangeraden.
  • Personen met hiv met een CD4-aantal <200 cellen/μL worden als immuungecompromitteerd beschouwd en volgens de daarvoor vigerende PEP-schema’s behandeld, ongeacht ART-behandeling of virale load.
  • Voor het vaststellen van het PEP-beleid bij personen met hiv met een CD4-aantal tussen 200 en 500 cellen/μL, adviseren wij te overleggen met de hiv-behandelaar.

PEP postexpositieprofylaxe (postexpositieprofylaxe ) bij personen blootgesteld aan vleermuizen buiten Europa

In het geval van type II-blootstelling door vleermuizen buiten Europa worden de adviezen van de WHO World Health Organization (World Health Organization ) en CDC gevolgd om deze als type III-blootstelling te behandelen (bij twijfel overleg met NVIC Nationaal Vergiftigingen Informatie Centrum (Nationaal Vergiftigingen Informatie Centrum ) of LCI Landelijke Coördinatie Infectieziektebestrijding (Landelijke Coördinatie Infectieziektebestrijding )). De reden hiervoor is in eerste instantie dat het rabiësrisico na vleermuisincidenten buiten Europa vele malen hoger is ten opzichte van het risico in andere werelddelen. Dit houdt verband met het gegeven dat vleermuizen buiten Europa andere lyssavirussen dan EBLV-1 en -2 (zoals klassiek rabiësvirus op het gehele Amerikaanse continent) bij zich kunnen dragen en verder kunnen verspreiden. Van deze virussen is bekend dat ze veel pathogener zijn dan EBLV-1 en -2, dat in Europa onder vleermuizen voorkomt; sinds 1977 zijn in Europa slechts zes gevallen van humane rabiës ten gevolge van EBLV-1 en EBLV-2 na vleermuiscontacten gemeld.

Vleermuiswerkers met potentiële blootstelling aan EBLV-1 en -2

Pre-expositieprofylaxebeleid

Onderstaand stroomschema is bedoeld voor GGD Gemeentelijke gezondheidsdienst (Gemeentelijke gezondheidsdienst )-professionals om advies te kunnen geven over de vaccinatieserie en titercontroles voor (immuuncompetente) vleermuiswerkers die frequent potentieel onbemerkt worden blootgesteld aan EBLV-1/2 in Nederland en andere landen waar alleen EBLV-1 en -2 onder bepaalde vleermuizen voorkomt. Dit zijn o.a. personen die in Nederland vleermuizen hanteren zoals vrijwilligers en medewerkers in de vleermuizenopvang. Bij deze personen is het beleid om goede pre-expositieprofylaxe, inclusief titercontrole, te bewerkstellingen waarbij na blootstelling geen RIG geïndiceerd is. Dit stroomschema is toepasbaar voor alle 'cell culture rabiës vaccins'. De reden waarom in Nederland voor risicogroepen zoals vleermuisvrijwilligers voor afwijkend beleid is gekozen (m.b.t. de afkapwaarde na boostering), is zodat deze groepen bij continu risico niet halfjaarlijks een titerbepaling hoeven te doen (Koppenaal 2013). Bovendien heeft overdracht van EBLV van een vleermuis naar een ander zoogdier, bijvoorbeeld de mens, zich in Europa slechts enkele malen voorgedaan en is het risico voor vleermuisvrijwilligers op een infectie met EBLV-1 of -2 in vergelijking met blootstelling aan het klassiek rabiësvirus veel lager (Plotkin 2013, Morris 2007, WHO World Health Organization (World Health Organization ) 2010a, Plotkin 2000).

Stroomschema pre-expositieprofylaxe vleermuismedewerkers met continue of zeer frequente blootstelling aan EBLV-1 en -2

Stroomschema pre-expositieprofylaxe vleermuiswerkers met continue of zeer frequente blootstelling aan EBLV-1 en -2

Aandachtspunten bij stroomschema pre-expositieprofylaxe vleermuiswerkers:

  • Vleermuiswerkers kunnen veilig aan het werk als er voldoende titer is opgebouwd. Daarom wordt aangeraden om in de 4-6 weken tussen de primaire vaccinatieserie en de uitslag van de titerbepaling geen activiteiten met kans op onbemerkte blootstelling aan EBLV-1 of -2 te verrichten (dit geldt ook non-responders);
  • De periode van de titerbepaling van 4-6 weken na de primaire vaccinatieserie en na de boostervaccinatie is gebaseerd op literatuur (Anderson 1980, Anderson 1981, Plotkin 2013, Morris 2007) en expert consensus;
  • Met non-responder wordt bedoeld personen met een titer <1,0 IE/ml, in tegenstelling tot de gehanteerde titerwaarde van <0,5 IE/ml uitgedragen door de WHO. Personen die non-responder zijn, dienen 1 tot maximaal 3 vaccinaties intramusculair opnieuw toegediend te krijgen (Morris 2007). Indien iemand non-responder blijft, wordt aangeraden om op  individueel niveau een advies op maat te maken. Echter, non-response na rabiësvaccinatie komt erg weinig voor (Huang 2014, Ranney 2006);
  • De keuze voor de titer-afkapwaarde van 2,5 IE/ml met bijbehorende periode van 5 jaar na dato titerbepaling is tot stand gekomen op basis van expert consensus en beperkte wetenschappelijke onderbouwing (Wang 2000). Wetenschappelijk is er brede onderbouwing dat rabiësvaccins die op cellijnen gekweekt zijn (zogeheten “cell culture rabiës vaccines”) de potentie hebben om een minimale titer van >2,5 IE/ml te geven (Plotkin 2013, Manning 2008, WHO 2010a);
  • Sommige vaccinatiecentra bieden in plaats van intramusculaire (IM) rabiësvaccinatie intradermale (ID) rabiësvaccinatie aan. De toedieningsvorm van vaccineren (intramusculair/intradermaal) geeft dezelfde vaccinveiligheid en immunogeniciteit, indien correct toegediend (WHO 2010a). Dit beïnvloedt het stroomschema dan niet. Als iemand non-responder is, is het advies wel om intramusculair opnieuw een volledige serie van drie vaccinaties te geven.
  • Bij immuungecompromitteerde personen (bijvoorbeeld door bepaalde medicatie of ziekte) kan het rabiësvaccin mogelijk minder effectief zijn of tot minder langdurige bescherming leiden. Het advies is dat zij geen activiteiten verrichten met kans op onbemerkte blootstelling;
  • De diagnostische stappen en keuzes in het stroomschema gelden alleen wanneer de diagnostiek wordt uitgevoerd in een gecertificeerd laboratorium door middel van een virusneutralisatietest (denk aan RFFIT, FAVN). In Nederland is dit voor humane diagnostiek in het Erasmus MC Medisch Centrum (Medisch Centrum ), afdeling Viroscience of  Wageningen Bioveterinary Research van Wageningen UR in Lelystad. Indien diagnostiek in een niet-gecertificeerd laboratorium heeft plaatsgevonden, of een anderssoortige diagnostiek is ingezet (bijvoorbeeld ELISA enzym-linked immuno sorbent assay (enzym-linked immuno sorbent assay )), kunnen de stappen in het stroomschema niet toegepast worden en is iemand mogelijk niet voldoende beschermd;
  • In de Arbowet wordt geen onderscheid gemaakt tussen werknemers of vrijwilligers;
  • In Nederland prefereren we voor vleermuiswerkers vanwege hun onbemerkte blootstelling een hogere titer afkapwaarde van 1,0 IE/ml in plaats van de afkapwaarde van 0,5 IE/ml. Een afkapwaarde van >2,5 IE/ml geeft een zeer goede priming. Bij vleermuiswerkers met een titer boven 1,0 IE/ml is postexpositieprofylaxe na bijvoorbeeld een beet van een vleermuis dan in principe niet meer geïndiceerd (voor de risicobeoordeling na een incident geldt wel dat altijd de stappen in de richtlijn - zie figuur Rabiësrisicobeoordeling van de bron in de richtlijn) doorlopen dienen te worden). De internationale afkapwaarde van 0,5 IE/ml is arbitrair en geldt als representatieve waarde waarboven er voldoende neutraliserende antistoffen geproduceerd zijn tegen het rabiësvirus (Plotkin 2013, Morris 2006, Morris 2007, WHO 2010a). De meeste internationale richtlijnen verwijzen naar deze waarde die wordt beschouwd als minimaal beschermende waarde (Manning 2008, WHO 2010a, WHO 2010b, Canada PHAo 2015);
  • Bij een titer na de boostervaccinatie onder 1,0 IE/ml is het advies een booster te geven en jaarlijks een titerbepaling te laten doen. Wanneer de titer hoger is dan 1,0 IE/ml maar lager dan 2,5 IE/ml adviseren wij na 2 jaar opnieuw de titer te laten bepalen. Personen met een titer >2,5 IE/ml hoeven pas na 5 jaar opnieuw de titer te laten bepalen. Dit omdat zij een hogere uitgangswaarde hebben en bekend is dat titers na een booster 1 jaar na de primaire serie, slechts langzaam dalen in de tijd (Wang 2000, Rodrigues 1987, Pengsaa 2009). Vanwege beperkte literatuuronderbouwing zijn bovengenoemde keuzes o.b.v. expert opinion en vooralsnog alleen voor onbemerkte blootstelling aan EBLV-1 en -2 door vleermuiscontact in Nederland;
  • Het advies is om 1 jaar na de primaire vaccinatieserie standaard een booster te geven (Morris 2007, Morris 2006, LCR Landelijke Coördinatiecentrum Reizigersadvisering (Landelijke Coördinatiecentrum Reizigersadvisering ) 2011, Strady 1998). Titers hebben de potentie om na een primaire vaccinatieserie met rabiësvaccins gekweekt op cellijnen, en 1 jaar later een booster (Morris 2007), vrijwel altijd boven de afkapwaarde van 1,0 IE/ml te blijven (Strady 1998, Brookes 2005, Brookes 2006). Vervolgens blijven de titers vrij stabiel over de tijd (Wang 2000, Rodrigues 1987, Pengsaa 2009).

Postexpositieprofylaxe na apenincidenten

Postexpositieprofylaxebeleid

Door apen opgelopen type III-verwondingen (zie voor de risicobeoordeling het hoofdstuk Maatregelen in de LCI Landelijke Coördinatie Infectieziektebestrijding (Landelijke Coördinatie Infectieziektebestrijding )-richtlijn Rabiës) worden behandeld als type II-verwondingen, behalve als:

  • er sprake is van afwijkend gedrag van de aap dat op een neurologische afwijking duidt, zoals gedeeltelijke verlamming, ongecoördineerde of onhandige beweging en schuimbekken, of
  • het om verwondingen gaat in het hoofd-halsgebied, of
  • het incident zich in Brazilië heeft voorgedaan, of
  • de verwonde immuungecompromitteerd is.

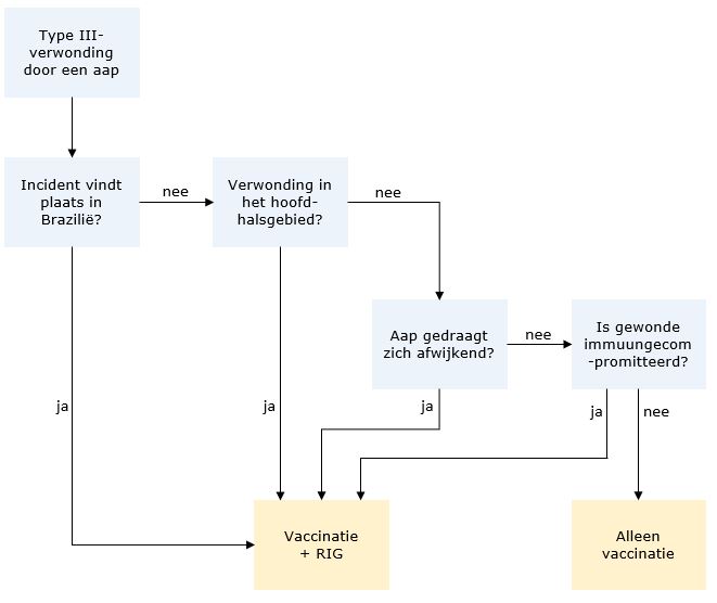
In bovenstaande gevallen wordt conform het reguliere beleid bij type III-verwondingen RIG geadviseerd met een vaccinatieserie volgens het Essen- of Zagrebschema. Bij overige verwondingen door apen volstaat een vaccinatieserie zonder RIG. Zie ook het beslisschema hieronder (Beslisschema voor beoordeling PEP bij apenincident). Het beleid verandert niet als een persoon zich pas na langere tijd meldt na een door een aap toegebrachte type III-verwonding.

Beslisschema voor de beoordeling van postexpositieprofylaxe bij een apenincident

Beslisschema voor beoordeling PEP bij apenincident

Toelichting, achtergrond en onderbouwing

Apenbeten bij reizigers komen frequent voor en vormen de op één na belangrijkste reden om de LCI over rabiës PEP te consulteren. Hoewel apen rabiës kunnen krijgen, komt dit (in Afrika en Azië) weinig voor. In Zuid-Amerika zijn gevallen van rabiës bij Braziliaanse marmosetaapjes beschreven (Aguiar 2011). Humane rabiësgevallen ten gevolge van apenbeten zijn zeer zeldzaam (zie ook de Onderbouwing bij de LCI-richtlijn Rabiës). 

In de WHO World Health Organization (World Health Organization )-richtlijn voor PEP bij mogelijke rabiësblootstellingen is opgenomen dat de betrokken diersoort bij de besluitvorming over de toediening van PEP een rol dient te spelen. Ook andere landen hanteren specifieke richtlijnen voor PEP na incidenten met apen. De Britse Health Security Agency (UKHSA) beschouwt het risico op rabiëstransmissie na een primatenbeet als extreem laag. Alle beten, likken en krabben van primaten in laag- of hoogrisicolanden worden als type II-verwonding beschouwd, waarvoor PEP zonder RIG volstaat (UKHSA 2024).

Gelet op een geringe rabiësincidentie bij apen, een gering aantal humane rabiësgevallen ten gevolg van apenbeten, en het gegeven dat ‘spillover’ gastheren RABV niet makkelijk op andere zoogdieren overbrengen, is het risico op rabiëstransmissie door apenbeten lager dan bij beten door reservoirgastheren zoals vleermuizen en honden. Marmosetaapjes in Brazilië vormen hierop een uitzondering omdat zij relatief vaak rabiës op mensen over hebben gebracht en niet uit te sluiten valt dat ze als rabiësreservoir fungeren. Gelet op de ethische implicaties hiervan (RIG moet alleen worden gebruikt bij mensen die het echt nodig hebben), worden apenbeten standaard als type II behandeld, tenzij er concrete aanwijzingen zijn dat de aap daadwerkelijk rabide is. 

Literatuur

  • Aguiar TD, Costa EC, Rolim BN, Romijn PC, Morais NB, Teixeira MF. [Risks of transmitting rabies virus from captive domiciliary common marmoset (Callithrix jacchus) to human beings, in the metropolitan region of Fortaleza, state of Ceará, Brazil]. Rev Soc Bras Med Trop. 2011;44(3):356–63. https://doi.org/10.1590/s0037-86822011005000031
  • Anderson LJ, Sikes RK, Langkop CW, Mann JM, Smith JS, Winkler WG, et al. Postexposure trial of a human diploid cell strain rabies vaccine. J Infect Dis. 1980;142(2):133-8.
  • Anderson LJ, Baer GM, Smith JS, Winkler WG, Holman RC. Rapid antibody response to human diploid rabies vaccine. Am J Epidemiol. 1981;113(3):270-5.
  • Brookes SM, Parsons G, Johnson N, McElhinney LM, Fooks AR. Rabies human diploid cell vaccine elicits cross-neutralising and cross-protecting immune responses against European and Australian bat lyssaviruses. Vaccine. 2005;23(32):4101-9.
  • Brookes SM, Healy DM, Fooks AR. Ability of rabies vaccine strains to elicit cross-neutralising antibodies. Dev Biol (Basel). 2006;125:185-93.
  • Canada PHAo. Canadian Immunization Guide. In: Vaccines I, editor. Ottawa, Canada 2015.
  • Huang G, Liu H, Tang Q, Yu P, Shen X, Zhang Y, et al. Making rabies prophylaxis more economical: immunogenicity and safety results from a preliminary study using a 2-1 intramuscular regimen in healthy volunteers. Hum Vaccin Immunother. 2014;10(1):114-9.
  • Koppenaal HAM, Borsboom S, Lina P. Vleermuisbeten, risico’s en rabiësprofylaxe bij vleermuiswerkers en medewerkers van de dierenambulances in Oost-Nederland. GGD Gemeentelijke gezondheidsdienst (Gemeentelijke gezondheidsdienst ) IJsselland, 2013.
  • LCR Landelijke Coördinatiecentrum Reizigersadvisering (Landelijke Coördinatiecentrum Reizigersadvisering ). LCR guideline on rabiës preexposure. Amsterdam, The Netherlands 2011.
  • Manning SE RC, Fishbein D, Hanlon CA, Lumlertdacha B, Guerra M, Meltzer MI, Dhankhar P, Vaidya SA, Jenkins SR, Sun B, Hull HF. Human Rabies Prevention --- United States, 2008: Recommendations of the Advisory Committee on Immunization Practices. In: Prevention CfDCa, editor. Atlanta, United States 2008. p. 1-28.
  • Morris J, Crowcroft NS. Pre-exposure rabies booster vaccinations: a literature review. Dev Biol (Basel). 2006;125:205-15.
  • Morris J, Crowcroft NS, Fooks AR, Brookes SM, Andrews N. Rabies antibody levels in bat handlers in the United Kingdom: immune response before and after purified chick embryo cell rabies booster vaccination. Hum Vaccin. 2007;3(5):165-70.
  • Pengsaa K, Limkittikul K, Sabchareon A, Ariyasriwatana C, Chanthavanich P, Attanath P, et al. A three-year clinical study on immunogenicity, safety, and booster response of purified chick embryo cell rabies vaccine administered intramuscularly or intradermally to 12- to 18-month-old Thai children, concomitantly with Japanese encephalitis vaccine. Pediatr Infect Dis J. 2009;28(4):335-7.
  • Plotkin SA. Rabies. Clin Infect Dis. 2000;30(1):4-12.
  • Plotkin SA OW, Offit PA. Vaccines. 6 ed: Elsevier Saunders; 2013. 1550 p.
  • Rodrigues FM, Mandke VB, Roumiantzeff M, Rao CV, Mehta JM, Pavri KM, et al. Persistence of rabies antibody 5 years after pre-exposure prophylaxis with human diploid cell antirabies vaccine and antibody response to a single booster dose. Epidemiol Infect. 1987;99(1):91-5.
  • Ranney M, Partridge R, Jay GD Gezondheidsdienst voor Dieren (Gezondheidsdienst voor Dieren ), Rozzoli DE, Pandey P. Rabies antibody seroprotection rates among travelers in Nepal: "rabies seroprotection in travelers". J Travel Med. 2006;13(6):329-33.
  • Strady A, Lang J, Lienard M, Blondeau C, Jaussaud R, Plotkin SA. Antibody persistence following preexposure regimens of cell-culture rabies vaccines: 10-year follow-up and proposal for a new booster policy. J Infect Dis. 1998;177(5):1290-5.
  • UKHSA. Rabies risks in terrestrial animals by country 2024. Beschikbaar via: https://www.gov.uk/government/publications/rabies-risks-by-country/rabies-risks-in-terrestrial-animals-by-country#primates-and-rodents. Geraadpleegd op 28 juli 2025.
  • Wang XJ, Lang J, Tao XR, Shu JD, Le Mener V, Wood SC, et al. Immunogenicity and safety of purified Vero-cell rabies vaccine in severely rabies-exposed patients in China. Southeast Asian J Trop Med Public Health. 2000;31(2):287-94.
  • WHO World Health Organization (World Health Organization ). Rabies vaccines: WHO position paper. Weekly epidemiological record. 2010a(32):309-20.
  • WHO. Current strategies for human rabies pre and post-exposure prophylaxis. Geneva, Switserland 2010b.
  • WHO. WHO Expert Consultation on Rabies. Genève; 2018. Beschikbaar via: https://www.who.int/publications/i/item/WHO-TRS-1012.